阅读文章

《明显四声等韵图》指南

[日期:2021-02-21] 来源:作者贴稿  作者:此木为柴 [字体: ]

《明显四声等韵图》指南

兼议传统音韵学教研误区

王义然

 

序言:本文是《〈韵镜·四声等子〉指谬》一文的姊妹篇,

以“晾晒”等韵图的形式,把《明显四声等韵图》的合理性

展现在众目睽睽之下,与舛谬叠出的《韵镜·四声等子》形

成鲜明对照。此举旨在告知世人,传统音韵学教学与研究之

所以会进入误区不能自拔,根源就是盲目推崇《韵镜·四声

等子》,而忽视《明显四声等韵图》。

 

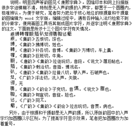
《明显四声等韵图》见《康熙字典》正文前的《等韵》。在总体设置上,如同会计账册中的总账与明细分类账,《明显四声等韵图》把图表分为总图和分图两部分。四个总图排列在前,反映四等划分情况;十二个分图分列于后,每个韵摄制作一个图表,图表内从上到下,分四个区域,用作开、齐、合、撮四个等位;每个区域分为四行,用作平、上、去、入四个调位。经笔者研判,该等韵图有如下特点:

 

一、总图确立四等名称 展现区别标志 揭示概念本质

语言是用音节对表达对象(世间事物及其相互关系)进行命名,赋予称谓的一种约定。一切科学研究都须要把研究过程和结果用语言表述出来,所以都存在一个对学科内的一些基本概念、定律、法则进行命名的问题。当然,汉语音韵学教学与研究也不能例外。

《明显四声等韵图》开韵图编制体例之先河,用四个总图,赋予各等一名称,展现各等的区别标志,揭示四等概念的本质,顺应了语言表达的根本要求,让读者能够开宗明义,把握要领,为进一步阅读分图奠定了坚实的基础。

四个总图的名称依次叫作开口正韵、开口副韵、合口正韵、合口副韵,正好对应音韵学上所说的“开、齐、合、撮”四等。详情如下:

第一图显示,韵图所纳每一行字如“冈、庚、根、干”等,其读音的韵母都是不含任何介音的开口呼韵母angengenan等。

第二图显示,韵图所纳每一行字如“江、轻、金、坚”等,其读音的韵母都是由介音i与相应开口呼韵母复合而成的iangiengienian等。(此处“江、轻、金、坚”四字按古音标注为giāngkiēnggiēngiān)。

第三图显示,韵图所纳每一行字如“光、工、昆、官”等,其读音的韵母都是由介音u与相应开口呼韵母复合而成的uangueng(=ong)uenuan等。(此处“光、工、昆、官”四字按古音标注为guāngguēngkuēnguān)。

第四图显示,韵图所纳每一行字如“诀、居、君、涓”等,其读音的韵母都是由介音üü与相应开口呼韵母复合而成的üeüüenüan等。(此处“诀、居、君、涓”四字按古音标注为güegügüengüan)。

归纳以上内容不难得出结论:所谓开口正韵,就是指韵母中只含开口呼韵母,不含任何介音成分的韵,即开口呼一等韵;所谓开口副韵,就是指韵母中含有介音i与开口呼韵母的韵,即齐齿呼二等韵;所谓合口正韵,就是指韵母中含有介音u与开口呼韵母的韵,即合口呼三等韵;所谓合口副韵,就是指韵母中含有介音ü与开口呼韵母的韵,即撮口呼四等韵。四个总图共同告诉我们,区别四等划分的标志就是是否含有介音和含有哪个介音。四等概念所要反映的,就是汉语语音实践中由于介音的存在而引起的音节的天然的四类划分。这就是等概念的本质。

 

二、一律用g声母字命名韵摄

《明显四声等韵图》共设置十二个分图,各分图的名称分别叫作“迦摄章、结摄章、冈摄章……”。用于命名的十二字依次是“迦、结、冈、庚、裓、高、该、傀、根、干、鉤、歌”。分析这些字的读音可知,这些字都是古音声母为g的字。这又是《明显四声等韵图》的一个突出特点。笔者认为,这种命名方法在其他等韵图上是不曾见过的,至少有以下两大优点:

首先,用同声母字命名韵摄,可减少韵摄设定的重复。因为国人开始研究韵类,编纂韵书,是从归纳古诗韵脚开始的,凡是在诗章中同作韵脚的字就归为一类。由于受韵书编者所掌握材料的局限,各自归纳的起始点不同,归纳的路径不同、终点不同等等,都会出现一个韵类被归纳为几个片段的情况。实际上六朝韵书所归纳的都是这样一些存在很多重叠的韵类的片段。《切韵》融六朝韵书为一体,分为一百九十五个韵部,正是韵类重叠的集中体现。经《唐韵》、《广韵》增字加注,将韵部划分达二百零六个之多。造成切韵一系韵书韵部重叠,除上述原因之外,还有一个重要原因,那就人们开始编纂韵书为所归纳的韵类命名时,只在同韵类字中任选一个作为命名用字,并不考虑其声母因素。这样就把一些声母不同,而韵母相同的字错误地归入不同韵类。例如,《韵镜·四声等子》等韵图中同时并存的臻摄和深摄、山摄和咸摄、江摄和宕摄等等,本属于同一韵类却被肢解为不同的韵类片段。

《明显四声等韵图》一律采用同声母字命名韵摄,本质上就是把同声母字用作归纳韵类的起点,这样,象臻摄和深摄、山摄和咸摄、江摄和宕摄之类的韵部重叠现象就再也不会出现了。

更重要的是,用g声母字命名韵摄,使阅读韵图能够开门见山。汉语音节中的声母g,古称见母。见母有一个突出特点,即它与iu、ü三个介音都能相拼合,所以,见母下的字开、齐、合、撮四等齐全。反映在等韵图上,就是因等位空白导致韵图大面积无字的情况最少。这就为人们阅读等韵图提供了很大的方便。由于见母排列在三十六字母之首,位处所有等韵图的第一列,是人们阅读等韵图的天然入口,加上见母字四等齐全的特点,使韵类四等划分的区别标志在韵图的第一列就得以充分显示,让读者研读韵图时能够开门见山,豁然顿悟。例如,干摄章见母下、平声调四等韵的字分别是“干、坚、官、涓”,去声调四等韵的字分别是“绀、见、贯、眷”;根摄章见母下、平声调四等韵的字分别是 “根、金、昆、君”,去声调四等韵的字分别是“艮、禁、棍、捃”,读者可一目了然地看出,干摄章的四等韵就是anianuanan,根摄章的四等韵就是“enienuen、üen”,从而明白,区别此等与彼等的标志就是是否含有介音和含有哪个介音,区别此韵摄与彼韵摄的标志就是韵中所含开口呼韵母。

 

三、裓摄章凸显三个介音的特征

撇开声调问题不谈,在汉语语音实践中,构成音节的实体要素可分为声、韵、介三类。声,即单纯声母,如bpmfdtnl等,其只能置于音节之前作声母;韵,即单纯韵母,如aoeaieiaoou等,其只能置于音节之后做韵母;介,即介音,介音集声、韵双重属性于一身,是一种亦声亦韵的音素,既可置于音节之前作声母,又可置于音节之后作韵母,还可置于音节中间作为连接声母和韵母的中介。介音有iuü三个,也可以说只有iu两个。因为ü完全可视为iu相拼合的产物,可表示为iu

从诗词押韵的角度考虑,i韵字和u韵字都能自成韵类,在诗词作品中充当韵脚,所以,都应视为一个独立的韵摄。但是,三个介音的独特属性决定了,在介音i独立作韵母时,这个韵摄只有齐齿呼二等韵,其他等位完全空白。同样,在介音u独立作韵母时,这个韵摄只有合口呼三等韵,其他等位完全空白……。所以,如果三个介音都各制一图,必然会造成各图都有三个等位空白区域,既不方便韵图阅读,又增加了韵图数量。

基于上述考虑,《明显四声等韵图》将iuü三个介音单独作韵母的汉字收纳在一个图表之中,命名为裓摄。这样既全面反映了三个介音独立作韵母的情况,又避免了韵图等位空白太多,减少了韵图的数量。

四、根摄与干摄是明显四声等韵图的核心

简单地说,等韵图是一个声韵相交的二维矩阵图表。图表中的任何一个单元格(韵目)都代表一个特定音节。从理论上讲,每一个单元格都应当有字。但实际情况却是所有等韵图,都存在疏疏落落空白无字的区域,《明显四声等韵图》也不例外。研究认为,韵图中有时会出现大面积空白区域,这是由各个韵摄的区别标志即相应开口呼韵母与三个介音的拼合性能所决定的。如果一个开口呼韵母不能与某个介音相拼合,反映在韵图上,就会出现与这个介音对应的等位全部空白。如鉤摄章的区别标志是开口呼韵母ou,在汉语语音实践中,ou只能与介音i相拼合,形成含介的齐齿呼二等韵母iou,但却不能与介音uü相拼合,所以,在鉤摄章的韵图上,三等韵和四等韵位就一个字也没有,大面积空白。

与鉤摄章相反,在十二韵摄的图表中,根摄和干摄是空白区域最少的韵摄。这是因为这两个韵摄的区别标志即开口呼韵母enan与三个介音都能相拼合的缘故。在汉语语音实践中,enaniuü三个介音都可相拼合,形成完整的四等韵类enienuenüenanianuanüan。反映在等韵图上,就是这两个韵摄只存在一些零星分散的空白韵目,不存在整个等位的大面积区域空白。

enan这两个开口呼韵母的这一天然属性,决定了根摄和干摄是《明显四声等韵图》的核心韵摄,是人们学习研究等韵图的最佳切入点。因为不存在整个等位的大面积区域空白,所以,在两个韵摄的图表中,此摄与彼摄、此等与彼等以及尖音与团音的区别标志,被集中、详尽、清晰地反映出来。汉语音韵学教学与研究,只要首先把这两个等韵图学懂弄通,参透这几个基本概念的内涵与外延,就可以把握要领,举一反三,融会贯通地学好全部课程。

此处特别说明前文未及的两个基本概念——尖音与团音。

所谓尖音,就是指由三个舌尖音声母zcs与含有介音i的二等韵母相拼合而形成的字音。如“尖、前、先”三字都属于尖音字。在反切注音中,“尖、前、先”三字的反切上字分别是“子、才、苏”三字;在等韵图上,“尖、前、先”三字分别定位在“精、清、心”三母下二等韵平声调位。这就证明了与尖音字对应的三个声母是“zcs”,三个韵母都是ian。“尖、前、先”三字的读音应标注为“ziānciánsiān”。

所谓团音,就是指由三个舌根音声母gkh与含有介音i的二等韵母相拼合而形成的字音。如“见、欠、献”三字都属于团音字。在反切注音中,“见、欠、献”三字的反切上字分别是“古、去、许”三字;在等韵图上,“见、欠、献”三字分别定位在“见、溪、晓”三母下二等韵去声调位。这就证明了与团音字对应的三个声母分别是“gkh”, 三个韵母都是ian。“见、欠、献”三字的读音应标注为“giànkiànhiàn”。

以上两段论述证明,根摄与干摄是反映尖音与团音本质属性最好的韵摄。尖音与团音的相互区别,是汉语语音实践中的真实存在。虽然按照现代注音其声母都对应“jqx”,但按其实际读音,尖音字的声母对应“zcs”,而团音字的声母则对应“gkh”,二者是泾渭分明的。据此,笔者认为,作为一种注音工具,现代汉语拼音中的“jqx”三个声母,是尖音与团音相混淆的产物。去掉这三个声母,恢复尖音与团音标注的本来面目,会更加符合古今汉语语音实际。

 

五、借入声问题既有歌诀说明 又有明确标记

在汉语语音实践中,两个音节即使声、介、韵构成要素都相同,只要声调不同,就属两个不同的音节,有不同的语言表达意义。这是汉语独具的特点。汉语语音中有四种声调,古按平、上、去、入,今按阴平、阳平、上声、去声。

入声调的基本特征就是声调短促,故又被称作短言。笔者曾对《广韵》二百零六韵中的三十四个入声部进行分析归纳,得出的结论是:入声字不是每个韵摄都有,其覆盖范围仅限于iuae四个韵摄,其他韵摄如:aieiaoouanenangeng等韵摄,都没有入声字。这个结论与《明显四声等韵图》的指认是一致的。

因为多数韵摄都没有入声字,所以在人们对照等韵图讲解平、上、去、入四声调时,多数韵摄都无法进行完整的四声调呼读示范。为了解决这个问题,古人采取借入声的办法,即把有入声韵摄的入声字借用到无入声韵摄韵图的入声位。为了说明这些入声字是借来的,《明显四声等韵图》均在相应字符外加圆圈以示区别。

为了进一步说明借入声的具体情况,《明显四声等韵图》在总图和分图之间,加了一首歌诀叫《借入声法》,全文是:

迦结裓歌四声全,该干迦下借短言。

庚于裓求傀如是,冈高根鉤歌内参。

这首《借入声法》清楚说明,迦、结、裓、歌四个韵摄是四声齐全的韵摄,并指明了各无入声韵摄所借入的入声字源于这四个韵摄,把韵图对入声字的处置情况讲得明明白白。

这里之所以详述等韵图借入声问题,是因为笔者看到这个问题已困扰音韵学界达七百年之久,且至今仍未走出困境。

在《康熙字典》上,还有两首指认有入声韵摄的歌诀叫《揭入声法》,系针对《韵镜·四声等子》十六韵摄而作。其中第二首全文如下:

通宕曾深全,江臻山梗咸。

入声唯九摄,仔细用心参。

歌诀的意思很明确,十六韵摄划分中的“臻、深、山、咸、江、宕、通、梗、曾”九个韵摄都是四声齐全的韵摄,都有入声字,且十六个韵摄中,只有这九个韵摄有入声字。

明眼人一看便知,《揭入声法》与《借入声法》对有、无入声字韵摄的指认是截然相反的。被《明显四声等韵图》确认本无入声字的enanangeng等韵摄,均被《韵镜·四声等子》指认为有入声韵摄。

笔者曾论证,《韵镜·四声等子》的这一指认错误,肇始于南宋时期音韵学爱好者张麟之,初见于其第三次重刊《韵镜》时(公元1203年)在《韵镜序例》中的一段说明文字。此后,不仅编纂《康熙字典》的御旁大学士们没有察觉,几百年来整个音韵学界都没有察觉。

因为人们不知《切韵》一系韵书有错,不知道等韵图上为什么要借入声和怎样借入声,面对诸如《广韵》一东韵四声调的字“东、董、送、屋”,人们不理解为什么这里入声字“屋”的读音韵母是u,而其他三声调的字读音韵母却都是ong。于是《韵镜·四声等子》在人们的盲目推崇中被染上了神秘的色彩。民国时期兴起的构拟中古音的风潮,更是以猜谜语的形式,去附会这些并未真正理解的韵图中入声字定位问题,把入声字研究搞得扑朔迷离,严重脱离了汉语语音实际。《韵镜·四声等子》一叶障目,《明显四声等韵图》被学者们忽视,致使传统音韵学教学与研究走进附会历史错误的泥潭,越陷越深。

 

六、明显四声等韵图与现代汉语拼音方案韵母表

现行各种字典、词典,一般都附有现代汉语拼音方案的全部内容。这个方案从1958年颁布实施,至今已有六十多年。方案中有一个韵母表,结构与内容如文末附件。

韵母表的第一行是iu、ü三个介音,韵母表的第一列是aoeaieiaoouanenangengong十二个韵母。与《明显四声等韵图》相对照,韵母表的第一行所载内容与裓摄章相同;韵母表的第一列所载内容与《明显四声等韵图》十二韵摄的命名用字的读音所含开口呼韵母相一致;行列相交,正好以矩阵图表的形式,全面反映三个介音与各个开口呼韵母的拼合匹配情况。据此,笔者断定,《明显四声等韵图》就是现代汉语拼音方案韵母表的来源。反言之,这个韵母表就是《明显四声等韵图》剔除声调因素后的缩略形式。

因为二者同源,所以,韵母表可以把《明显四声等韵图》的主要优点简明扼要地显现出来。在汉语音韵学教学与研究中,如果对照韵母表去讲解韵摄和等这两个重要概念,讲解此韵摄与彼韵摄、此等与彼等的区别标志,会收到事半功倍的效果。

简单地说,韵母表的每一行(第一行是介音行除外)都对应音韵学上的一个韵摄;韵母表的每一列都对应音韵学上的一个等。还可反过来说,韵摄概念反映的是韵母表的行特征,等概念反映的是韵母表的列特征。相信学生很容易通过对韵母表结构与内容的解读,准确理解这两个基本概念的全部含义。

值得一提的是,这个优秀的韵母表,在全国的现行汉语语音教学中被无端篡改。在中、小学乃至学前教育的教材中,把现代汉语拼音的韵母确定为二十四个,依次是:aoeiu、ü、aieiuiaoouiuie、üeeraneninun、ünangengingong。(其中,iuiou的省略,inien的省略,unuen的省略,ün属üen的省略……。)

与拼音方案相对照,在a行,用于拼写“俩”字读音的二等韵ia和用于拼写“瓜”字读音的三等韵ua;在ai行,用于拼写“乖”字读音的三等韵uai;在ao行,用于拼写“聊”字读音的二等韵iao;在an行,用于拼写“脸”字读音的二等韵ian、用于拼写“官”字读音的三等韵uan和用于拼写“娟”字读音的四等韵üan等,均被拼音教学实践所舍弃。只有ei行保留了三等韵ueien行完整地保留了enienuen、üen四等韵。

令人不能容忍的是,汉语教育界铸成的这一篡改汉语拼音方案的全局性重大错误,已经持续了数十年之久,影响了两三代人的拼音教学,音韵学界竟然至今无人提出质疑和纠正。

 

七、该摄章见证现行字典注音失当

“该”字的《唐韵》注音为“古哀切”,现代字典注音为gāi。所以,“该”字的读音韵母是ai无疑,该摄章的区别标志就是开口呼韵母ai。该摄章韵图所收纳的所有字(入声字除外,因ai摄属无入声韵摄,本无入声字,这里的入声字系从其他韵摄借来)都应属ai韵字。

这里之所以要推介该摄章,是因为其韵图齐齿呼二等韵位所收纳的字平、上、去三声调相对较为齐全,且这些字是证明现行字典一些注音失当问题的有力证据。

读图可见,对应韵图齐齿呼二等韵,见母下三个声调的字有“皆、解、界”三字,匣母下三个声调字有“谐、蟹、薤”三字。这些字无疑都属ai韵字。按照这些字所在摄、等、调的定位,“皆、解、界”三字的读音应标注为“giāigiǎigiài”;“谐、蟹、薤”三字的读音应标注为“hiāihiǎihiài”。转化为现代汉语拼音通行注法,则应分别是“jāijǎijài”和“xāixǎixài”。但在现行字典上,这些字却分别被标注为“jiē、jiě、jiè”和“xié、xiè、xiè”。韵类归属完全改变了。按照这种标注,“不懈”和“不屑”、“理解”和“礼节”、“解疙瘩”和“结疙瘩”都已经没有了读音上的任何区别了。

笔者注意到,“皆、解、界”和“谐、蟹、薤”等字,在等韵图上被该摄收纳;在古代反切注音实例中,均用ai韵字“买、败”等作反切下字;在历代诗词作品韵脚中,多与ai韵字同作韵脚一起押韵;在当代人们的语音实践中,上海口音把“界”读若“盖”,把“鞋”读若“孩”,把“解锥”读若“改锥”等等,有充分证据证明,从古至今大多数人都认同这些字属于ai韵字,字典把他们读音的韵母由iai,变成了ie,既不符合古音实际,也不符合今音实际,是一个严重的批量性注音错误。

 

八、传统音韵学教学与研究误区

通览总图和分图,不难看出,《明显四声等韵图》是在准确理解汉语语音基本特点的基础上拟制而成的。构成汉语语音的每一个音节,都被准确定位在等韵图上,其声、介、韵、调四要素的拼合匹配情况都以其所在韵图的特定位置被显现得一清二楚,使等韵图变成了名副其实的汉字音节表。这是存世的其他韵图不能比肩,更是舛谬叠出的《韵镜·四声等子》不能企及的。所以,笔者断定,《明显四声等韵图》是存世最优秀的等韵图。

透过本文对《明显四声等韵图》的解读,读者定会明白,韵摄和等这两个基本概念并不难理解,国学中的汉语音韵学也无难解的奥秘。传统音韵学教学与研究,之所以会长期在构拟中古音的怪圈里迂回,既未能准确释古,也未能明白谕今,就是因为没有把优秀的《明显四声等韵图》纳入视野,而把充满阴差阳错,严重扭曲汉语语音实际的《韵镜·四声等子》当成了等韵图的典范。正是这种是非的颠倒,导致音韵学教学与研究长期脱离科学逻辑思维的引领,一直沿着容忍自相矛盾、附会历史错误、欲圆不圆之说的多歧之路前行,从而与古今汉语语音实际渐行渐远,走入没有出口的迷宫。

 

 

                     202125日 完稿于菏泽

 

附:

1、明显四声等韵图总图、分图全套,及根摄章、干摄章说明。

2、现代汉语拼音饭韵母表。

 

 

 

 

 

 

 

 

 

 

 

 

 

总图1 开口正韵

总图2 开口副韵

总图3 合口正韵

总图4 合口副韵

分图1 迦摄章

分图2 结摄章

分图3 冈摄章

分图4 庚摄章

分图5 裓摄章

分图6 高摄章

分图7 该摄章

分图8 傀摄章

分图9 鉤摄章

分图10 歌摄章

分图11 根摄章

分图12 干摄章

 

根摄章与干摄章图表说明

 

 

  

现代汉语拼音方案韵母表




阅读:
录入:此木为柴

语网特别申明:各专栏专辑作者文责自负,对自己的作品享有完整版权,在语网的发布不影响其再版权,即作者还可另行投稿或出版。任何人均可在本站发布或转载文章,但这并不意味着本站赞同其观点或证实其内容的真实性,如涉及版权等问题,请作者来函联系。

评论 】 【 推荐 】 【 打印
上一篇:罗氏拼音表,汉字简极了(七)(完)

下一篇:张麟之认知错误的出处
相关文章      
本文评论
  入声应该只在没有韵尾的音节才发得出来。 另外,在零声母之前代人w或y,其实已经改变了发音方法。闽南语中的“歪”,发的是没有声母的uai。也有没有声母的iao的音节。   (黄小清 ,2023-09-23 )
  图名错了   (啊标 ,2023-01-28 )
  说明 附件目录2《汉语拼音方案韵母表》误为《汉语拼音饭韵母表》。“方案”二字误为“饭”字。谨向读者致歉。   (此木为柴会员 ,2021-05-28 )
发表评论


点评:
 
字数(限500字,建议200字以内):
姓名:

  • 尊重网上道德,遵守中华人民共和国的有关法律法规
  • 承担一切因您的行为而导致的民事或刑事法律责任
  • 本站管理人员有权保留或删除其管辖留言中的任意内容
  • 本站有权在网站内转载或引用您的评论
  • 参与本评论即表明您已经阅读并接受上述条款
站内查询



 
最新文章